英国365上市(品牌公司)-Global Platform
ENGLISH
联系我们
公司信箱:ee@scu.edu.cn
公司纪委信箱:dianqijiwei@scu.edu.cn
首页
关于我们
人才培养
团队建设
科学研究
团队队伍
国际交流
党群工作
员工工作
纪检之窗
专题专栏
当前位置:
首页
>
人才培养
>
本科教育
> 正文
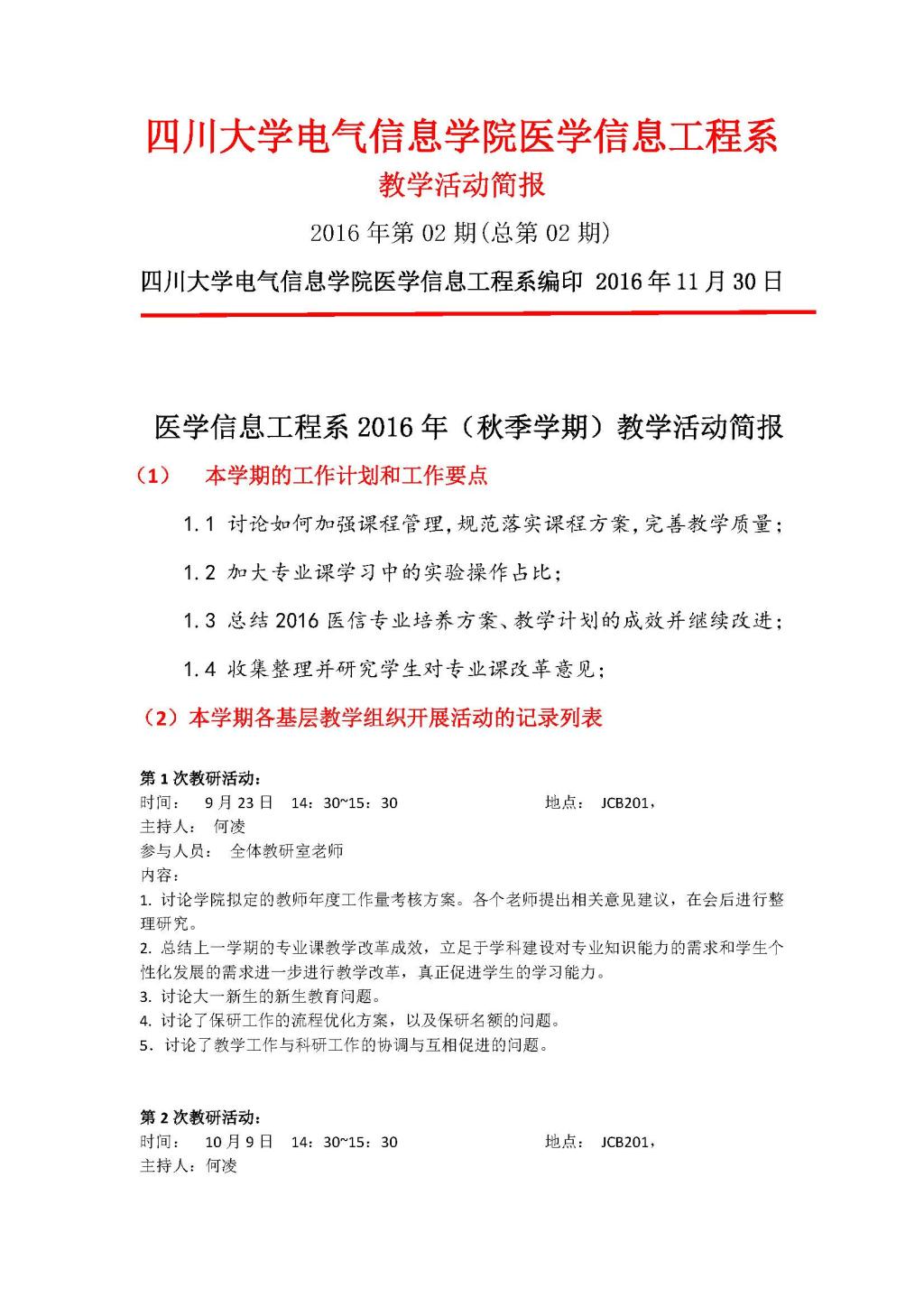
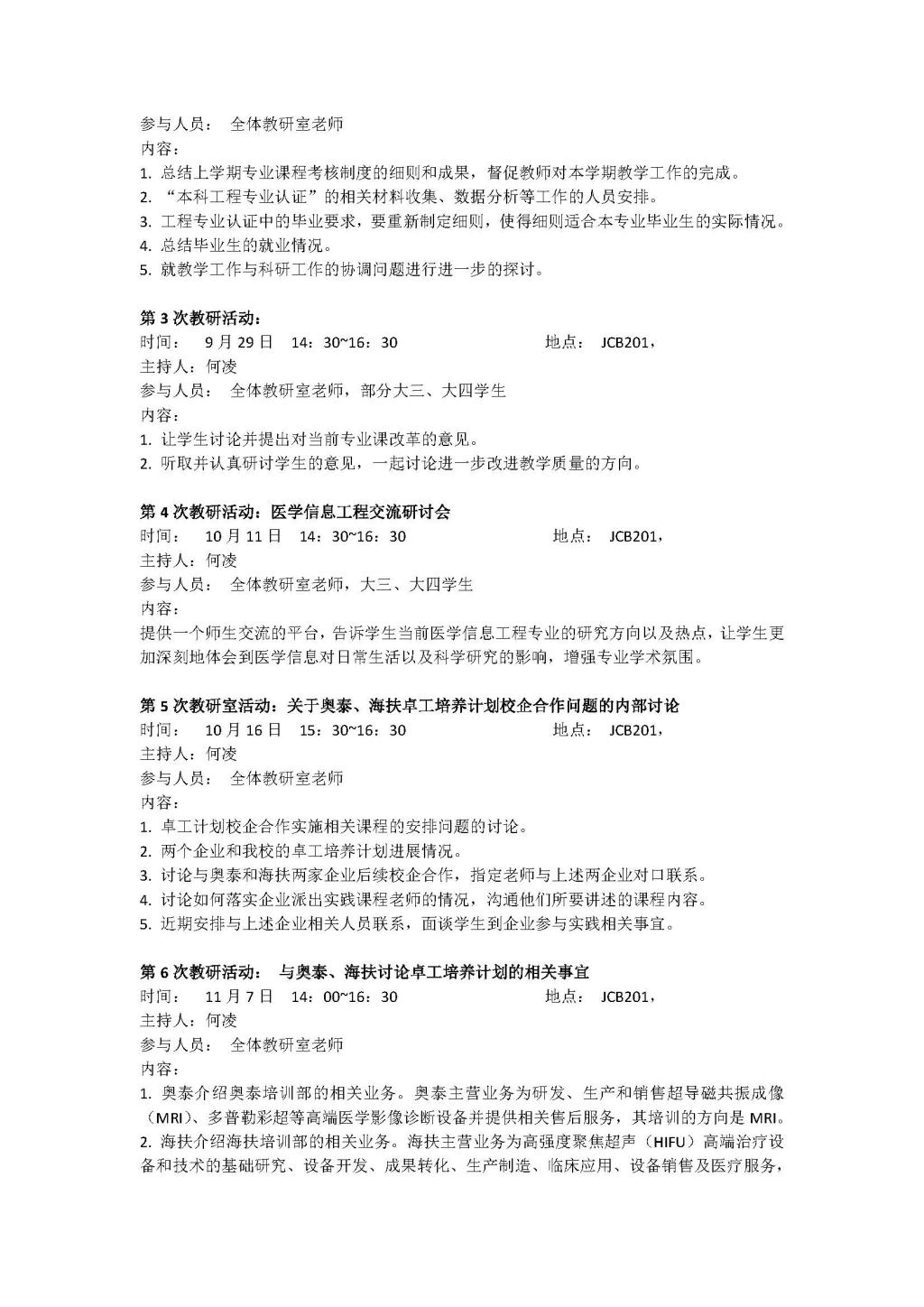
医学信息工程2016年(秋季学期)教学活动简报
日期:2016年12月08日 作者:超级管理员 来源:英国365上市公司 点击:[]
电话:028-85405614
传真:028-85405614 邮编:610065
地址:英国365上市公司望江校区基础教学大楼 A座二楼
Copyright © 英国365上市(品牌公司)-Global Platform
版权所有 All Right Reserved
蜀ICP备05006382号