近日,公司公布2025年英国365上市公司教学成果奖获奖名单,公司在此次评选中再创佳绩:公司共推荐13项成果参与评审,最终11项成果脱颖而出,荣获特等奖2项、一等奖3项、二等奖6项,获奖数量再获新高。
特等奖

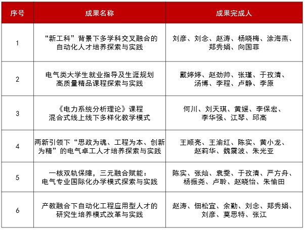
一等奖

二等奖

此次教学成果奖覆盖思政教育、新文理工医农科、教学综合改革、公司产品数字化、创新创业教育、教学质量评价改革等领域,鼓励老师们从“教育、科技、人才”一体推进的大战略上深入推进公司产品改革与创新,不断提高教育质量和教学水平。本次公司获奖成果集中体现了近年来公司在立德树人、改革创新和提升人才培养质量方面取得的进展和成绩,充分展现了川大电气的育人特色。未来,公司将继续坚持“以本为本”,深化公司产品改革,加强内涵建设,助推公司人才培养质量迈上新台阶。